本网讯 11月15至16日,由安徽省普通本科高校环境类专业合作委员会主办的2024年“华骐-保绿杯”安徽省大学生生态环境创新创业大赛决赛在蚌埠学院举行。本次比赛共有来自省内包括中国科学技术大学、合肥工业大学、安徽大学等20所高校的99支参赛队伍参加决赛。

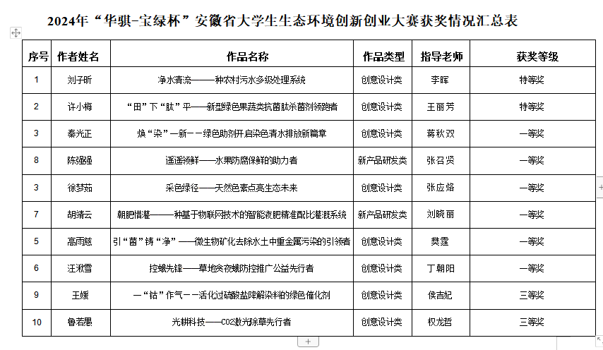
在学校的精心组织和老师的悉心指导下,我校荣获特等奖2项、一等奖6项、三等奖2项,学校连续多届获优秀组织奖。

我校历来高度重视学生专业创新能力的培养,通过此次竞赛,开拓了学生的视野,促进了学习和交流,有利于培养大学生创新意识、创新思维以及团队协同实战精神,有助于青年大学生的全面发展。(图/文/王艳丽 编辑/张韬雯 预审/毛晓文 审核/王琼)