为满足合肥高新区经济社会发展需要,优化干部队伍结构,完善现代化人才队伍体系,合肥高新区管委会现面向社会公开招聘46名工作人员,现将有关事项公告如下:
坚持“公开、平等、竞争、择优”原则。共招聘46名工作人员,具体岗位及条件详见附件。
(一)招聘对象还必须符合以下条件:
1.具有中华人民共和国国籍;
2.拥护中国共产党的领导,遵纪守法,品行端正;
3.具有较强的事业心和责任感,具有吃苦耐劳精神;
4.具有一定的组织协调能力及相关专业知识,具有较强的学习能力及执行力;
5.年龄在35周岁以下;
6.身体健康,具有正常履行岗位职责的身体条件;
7.岗位所需的其他条件,详见附件岗位明细表。
(二)岗位条件和要求中的“工作经历”,截止时间为2023年12月31日,足年计算。因工作单位变化而中断时间的,其在不同单位工作的时间可以累计计算。在校学生在读期间参加勤工俭学、实习等不视为工作经历。
(三)年龄条件中所指“35周岁以下”为“1987年12月16日及以后出生”。
(四)岗位条件和要求中“专业”主要依据教育部《普通高等学校本科专业目录(2023年4月公布)》、《研究生学科、专业参考目录(2022年)》等专业目录设置。
考生须严格按照招聘岗位要求的专业填报,如考生所学专业在教育部公布的专业(学科)指导目录中未出现,且招聘岗位专业要求为“XX类”或“一级学科”及类似情形的,由培养单位提供该专业人才培养方案和教学大纲,并证明其相关性。
要求提供学历学位的招聘岗位,学历与学位的专业须一致。
有下列情形之一的人员,不得报考:
(1)不符合招聘岗位条件要求的人员;
(2)在读的全日制普通高校学生;
(3)现役军人;
(4)经政府人力资源和社会保障部门认定具有考试违纪行为且在停考期内的人员;
(5)曾因犯罪受过刑事处罚的人员和曾被开除公职的人员、受到党纪政纪处分期限未满或者正在接受纪律审查的人员、处于刑事处罚期间或者正在接受司法调查尚未作出结论的人员;
(6)按照国家、省有关规定,尚在最低服务年限内的机关、事业单位正式在编工作人员;
(7)法律规定不得参加报考或聘用为事业单位工作人员的其他情形人员。
与招考单位负责人员有夫妻关系、直系血亲关系、三代以内旁系血亲关系或者近姻亲关系等亲属关系的,不得应聘招考单位的组织(人事)、纪检监察、审计财务岗位;与现有在岗人员存在上述关系的,不得应聘到岗后形成直接上下级领导关系的管理类岗位,以及有关规定明确应当回避的岗位。
招聘按照网上报名、笔试、资格复审、面试、体检和考察、公示和聘用等程序进行。主要程序如下:
(一)网上报名
1.报考人员登录网上报名服务平台(http://hfgxqzk.pzhl.net/index.php)报名。统一报名时间为2023年12月16日9:00至12月20日16:00,所填信息必须真实无误,符合岗位要求。凡因弄虚作假或虽通过资格审查但实际与报考条件规定不符的,一经查实,即取消考试、录取资格。
2.报考者报名后至2023年12月22日16:00前可登录网上报名服务平台(http://hfgxqzk.pzhl.net/index.php)查询是否通过资格审查。通过审查的,不能更改个人信息或再报考其他岗位;尚未审查或未通过审查的,可在2023年12月22日16:00前改报其他岗位。初审合格人员于2023年12月17日9:00-12月23日16:00前登录网上报名服务平台(http://hfgxqzk.pzhl.net/index.php)按规定缴纳考试费用,逾期视为自动放弃报考。
3.招聘岗位缴费人数与招聘计划数的比例达到5:1方可开考。未达到开考比例的,相应核减该岗位招聘计划数或取消该招聘岗位。因比例不足而被取消岗位的报考者,如符合其他岗位条件,可在缴费结束后改报其他岗位,改报时间为2023年12月24日9:00-12:00,不参加改报的人员可在招考结束后申请退费。
温馨提醒:请考生及时关注初审结果并按时缴纳费用,未按时缴费的,视为放弃报名。已缴费但未参加考试的应聘者,费用不退回。
缴费成功的报考人员可于2024年1月3日-2024年1月5日登录网上报名服务平台(http://hfgxqzk.pzhl.net/index.php)下载并打印笔试准考证,按准考证上指定的时间、地点,携带准考证和本人有效身份证明参加考试。
(二)笔试
1.笔试采用闭卷形式进行,考试内容分为《行政能力测验》和《申论》,满分各为100分。《行政能力测验》和《申论》按5:5合成笔试总成绩,笔试总成绩按百分制计算,计算分别保留至小数点后两位。笔试总成绩设定最低分数线60分,考生未达到最低分数线的,不得进入下一环节。
2.笔试时间:2024年1月6日(周六全天)
具体时间地点等相关事宜以准考证公布为准。
本次考试不指定考试辅导用书,不举办也不委托任何机构举办考试辅导培训班。
3.考生可在笔试结束后10个工作日内,登录网上报名服务平台(http://hfgxqzk.pzhl.net/index.php)查询个人笔试成绩。经查分环节后,公布考生笔试成绩。
(三)资格复审
依据笔试成绩从高分到低分按3:1比例确定面试入围人员名单。最后一名若出现成绩并列的,按笔试《申论》成绩高低决定取舍;若再次出现并列的,同分人员均进入面试环节。
入围面试人员在面试前应进行资格复审,资格审查贯穿整个招聘工作全过程。资格复审时,报考人员应提供以下证件、材料:
1.本人有效第二代居民身份证(或有效临时身份证、县级以上公安机关开具的户籍证明)原件及复印件;
2.学历学位证书原件及复印件和网上报名资格审查表。香港、澳门大学学历,须经国家教育行政主管部门认可;国外学历,要经教育部相关部门学历认证;
3.招聘岗位规定要求的相关证书、证明以及相关工作经历证明材料(社保缴费清单或劳动合同)的原件及复印件;
4.机关、事业单位在编正式工作人员还须按干部人事管理权限提供单位和主管部门同意报考的证明。
凡出现以下任一种情况的,即为资格复审不合格,取消面试资格:与报考条件不符的;不能提供规定证件材料的;不能在规定时间接受资格复审的。
所空名额按笔试总成绩从高分到低分依次等额递补一次。最后一名若出现成绩并列的,按笔试《申论》成绩高低决定取舍;若再次出现并列的,同分人员均进入下一环节。
资格复审合格的报考人员,缴纳面试费用并领取面试通知书。
资格复审的时间、地点以网站公告为准。
(四)面试
面试时间及相关事宜以面试通知书为准。
报考人员考试最终成绩按笔试总成绩与面试成绩6:4比例合成确定,在合肥高新区管委会网站(https://gxq.hefei.gov.cn/)公布。上述成绩均按百分制计算,计算时保留到小数点后两位。面试成绩低于60分的,取消进入下一环节资格。
实际参加面试人员数少于或等于岗位招录计划数的,考生面试成绩须达到当天该考场实际参加面试人员的平均分,方可进入体检与考察环节。
(五)体检和考察
根据招聘计划数和报考人员考试最终成绩,从高分到低分,按1:1的比例等额确定进入体检、考察的人员。若出现总成绩并列的,按面试成绩高低决定取舍;若再次出现并列的,按笔试《申论》成绩高低决定取舍。
1.体检工作按照人力资源和社会保障部、国家卫生计生委、国家公务员局《关于修订〈公务员录用体检通用标准(试行)〉及〈公务员录用体检操作手册(试行)〉有关内容的通知》(人社部发〔2016〕140号)和省委组织部、省人力资源和社会保障厅、省卫计厅《关于进一步规范全省事业单位公开招聘人员体检工作的通知》(皖人社秘〔2013〕208号)等规定执行。
体检在三级甲等以上综合性医院进行,体检工作结束后,由医院出具“合格”或“不合格”的结论性意见。对体检结论有疑问者,在接到体检结论通知之日起3日内决定是否复检,复检只能进行1次,体检结果以复检结论为准。体检费用由考生自理。
在体检环节因孕待检人员,应在产后并休满国家规定的产假结束之日前向招聘单位主管部门提出补检书面申请,逾期未申请视为自动放弃,不再递补。
2.初选人员的考察由高新区组织人事局会同纪检监察工委统一组织实施。考察贯穿公开招聘的全过程,凡发现报考者不符合报考条件的,随时取消聘用资格。
3.体检和考察合格人选出现缺额的,在同岗位考生中按总成绩从高分到低分依次等额递补一次。若出现总成绩并列的,按面试成绩高低决定取舍;若再次出现并列的,按笔试《申论》成绩高低决定取舍。
(六)公示和聘用
体检、考察均合格的人员,在合肥高新区管委会网站(https://gxq.hefei.gov.cn/)上公示7天,公示期间及期满后拟聘用人员主动放弃岗位或被反映有问题并查有实据影响录用的,取消聘用资格,所空名额不再递补。
公示无异议的按相关规定办理聘用手续。所聘用人员不纳入编制管理,为合肥高新区管委会员额内人员,与管委会在职人员身份一致,签订聘用合同。按规定实行试用(见习)期制度,试用(见习)期满合格的,予以正式聘用,不合格的,取消聘用。
(一)薪酬待遇:聘用人员享受合肥高新区管委会在职在岗人员工资福利、社会统筹保险及住房公积金。试用(见习)期工资福利参照相关规定执行。
(二)上升渠道:此次招聘人员同等纳入合肥高新区年轻干部培养管理体系,具有与在职在岗人员相同的晋升提拔通道。
此次招聘工作接受高新区纪检监察工委全程监督。
(一)笔试费用45元/科,面试费用80元/人。
(二)联系电话
考务咨询电话:0551-65396569 65324309
监督电话:0551-65359626
考试系统技术支持电话:0551-62891910
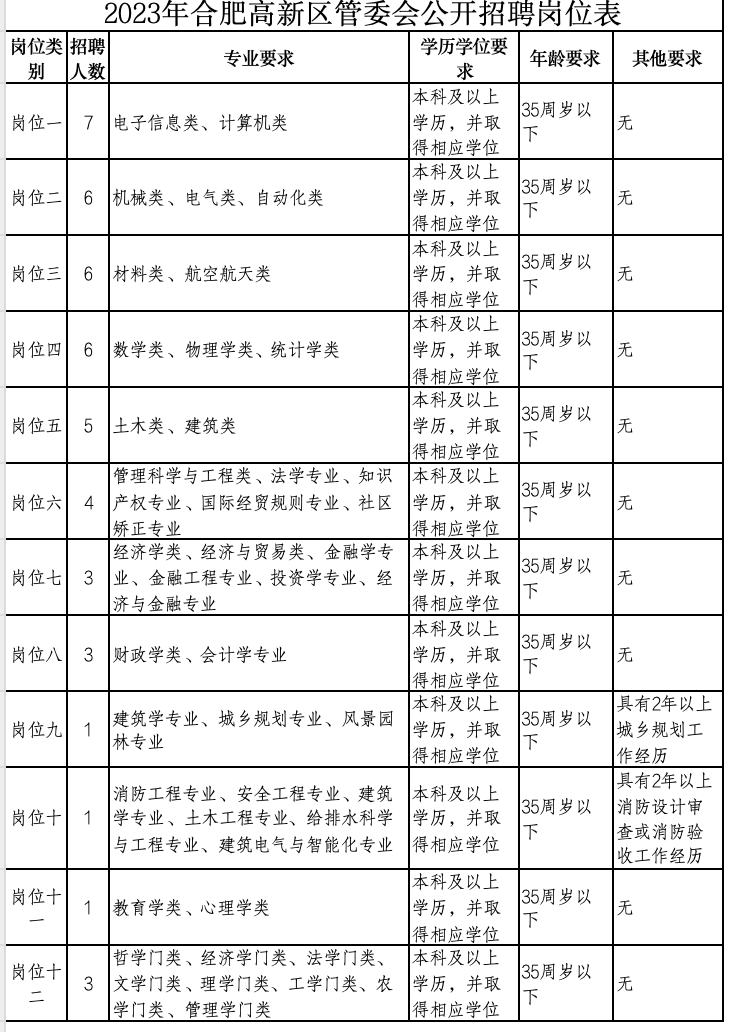
附件:2023年合肥高新区管委会公开招聘岗位表
