本网讯 近日,国际高水平期刊Soil Biology and Biochemistry(中科院一区Top,IF=5.795)刊发了我校资源与环境学院农田生态保育与污染防控安徽省重点实验室与中国科学院遗传与发育生物学研究所农业资源研究中心合作开展的题为“Metagenomics reveals taxon-specific responses of the nitrogen-cycling microbial community to long-term nitrogen fertilization”的研究论文(全文链接:https://doi.org/10.1016/j.soilbio.2021.108214),资源与环境学院引进人才孙瑞波副教授为论文的第一作者,中国科学院遗传与发育生物学研究所农业资源研究中心刘彬彬研究员为通讯作者。

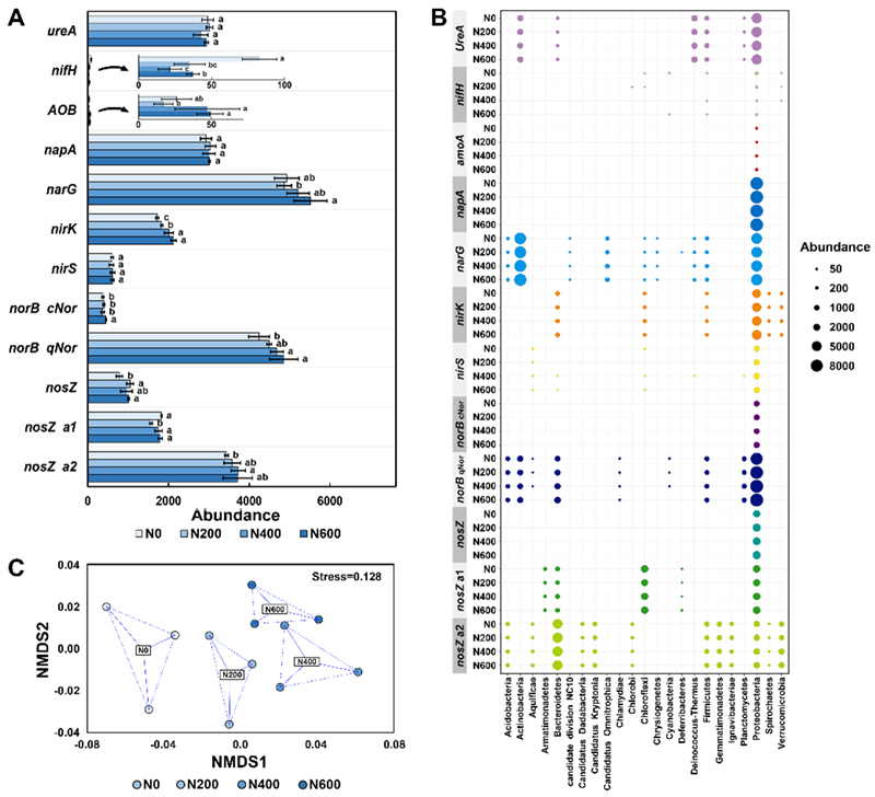
氮素是农田中最重要的营养元素之一,微生物是土壤氮素循环的主要驱动力,但是关于农田长期氮肥施用对土壤氮循环微生物的影响尚缺少全面的认识。本研究基于不同氮肥施用强度的长期定位实验,通过宏基因组测序(Metagenomic sequencing)和氮循环功能基因靶向组装(Gene-targeted metagenomic assembly)技术,解析了氮肥施用对土壤氮循环功能微生物群落的影响。研究发现氮肥的长期施用提高了大部分氮循环功能微生物的丰度,但是降低了固氮微生物的丰度;氮肥的施用改变了参与各个氮循环过程的微生物群落组成,即使某些氮循环过程的微生物总体丰度没有显著差异,其群落组成也发生了显著变化;研究还发现参与相同氮循环过程的不同微生物种类对氮肥的响应不同,影响它们的最主要的环境因子也有明显差异,说明参与相同氮循环过程的不同微生物存在生态位的分异(niche separation),同时说明相同功能微生物的不同环境适应性可能是保证复杂动态环境条件下氮循环顺利进行的重要的生态机制。该研究比较全面的评估了农业氮输入对土壤氮循环微生物生态的影响,为农田氮素管理提供了重要的理论基础,同时扩展和加深了对土壤氮素循环的微生物生态机制的认识。(资源与环境学院)

图. 不同氮肥施用强度下氮循环功能基因丰度(A)、物种组成(B)和群落结构(C)变化。(N0、N200、N400、N600氮肥施用量分别为0, 200, 400, and 600 kg N ha−1yr−1)