欢迎访问安徽农业大学资源与环境学院网站
首页
学院概况
历史沿革
学院简介
党政领导
政策文件
机构设置
生态学系
环境科学与工程系
农业资源与环境系
植物与环境健康系
地理空间信息工程系
大气科学系
党政办公室
师资队伍
教授
副教授
讲师
管理人员
实验人员
博士后人员
学科建设
生态学
环境科学与工程
农业资源与环境
大气科学
农药学
教育教学
审核评估
本科生教育
研究生教育
继续教育
科学研究
科研平台
科研项目
科研成果
学术报告
科研进展
党建思政
组织建设
思政教育
理论学习
学生工作
团学动态
学生组织
班级建设
心理健康
奖贷助勤
招生就业
招生工作
就业工作
专题专栏
主题教育
党的二十届四中全会
先进典型
师德师风
校友风采
二十四节气
下载中心
办事流程
相关文档
监督举报
通知公告
通知动态
通知公告
当前位置:
首页>
正文
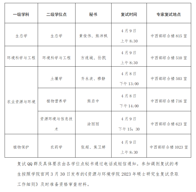
研招快讯 | 资源与环境学院2023年各学位点(全日制调剂志愿)硕士研究生复试安排
发布时间: 2023-04-07 浏览次数:
友情链接:
中华人民共和国教育部
|
中国农业大学资源与环境学院
|
西北农林科技大学资源环境学院
|
华中农业大学资源与环境学院
|
华南农业大学资源环境学院
|
南京农业大学资源与环境科学学院
|
山东农业大学资源与环境学院
|
贵州大学资源与环境工程学院
|
沈阳农业大学土地与环境学院
|